早在2018年网上曾流传一份《监理工程师规定》和《监理工程师考试实施办法》,网上流传的内容明确注册监理工程师分两个等级,一级和二级。
而在2019年7月31日住建部官网正式公布《监理工程师职业资格制度规定(征求意见稿)》和《监理工程师职业资格考试实施办法(征求意见稿)》,此次公布的政策并未提现之前网上流传的那样注册监理工程师分两个等级,一级和二级,已经实锤监理工程师还是不分级。
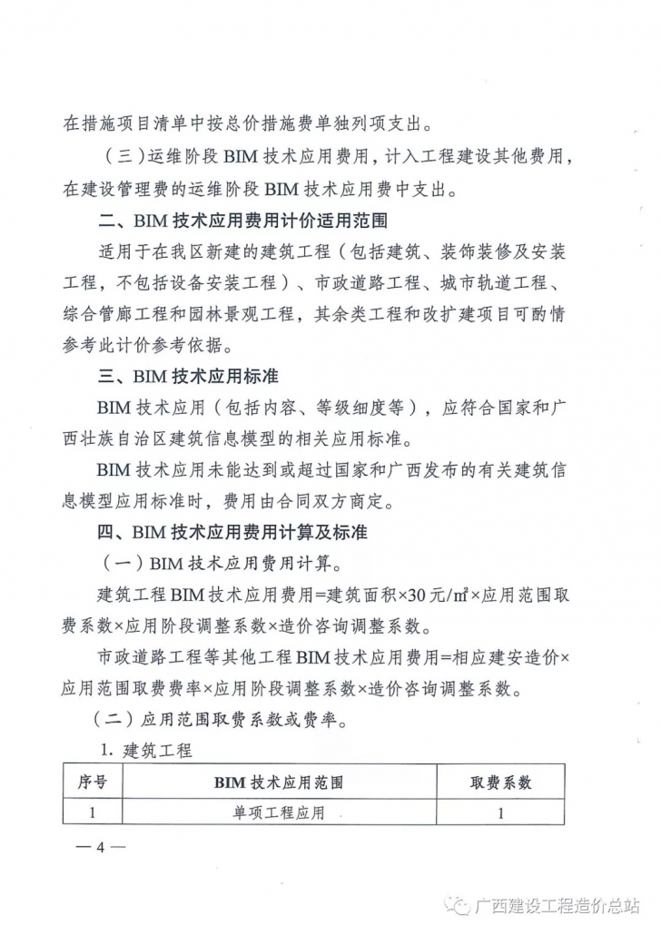
1、监理工程师职业资格考试专业科目分为土木建筑工程、交通运输工程、水利工程3个专业类别;
2、最大变化,取消了原来大专学历必须有工程技术或工程经济专业中级职务中级职称,大专学历工作满3年变为5年:
凡遵守中华人民共和国宪法、法律、法规,具有良好的业务素质和道德品行,具备下列条件之一者,可以申请参加监理工程师职业资格考试:
(一)具有工程管理、土木工程、交通运输、水利大类专业大学专科学历 (或高等职业教育),从事工程监理业务工作满5年;
(二)具有土木类、建筑类、交通运输类、水利类、管理科学与工程类专业大学本科 学历或学位,从事工程监理业务工作满4年 ;
(三)具有建筑学、土木工程、交通运输工程、水利工程、管理科学与工程一级学科硕士学位或专业学位,从事工程监理业务工作满3年;
(四)具有建筑学、土木工程、交通运输工程、水利工程、管理科学与工程一级学科博士学位,从事工程监理业务工作满1年;
(五)具有工学、管理学门类其他学科专业相应学历或者学位的人员,从事工程监理业务工作年限相应增加1年。
在北京、上海等试点地区申请参加监理工程师职业资格考试,应当具有大学本科及以上学历或学位。
3、 考试为四年一个周期, 考试设《建设工程监理基本理论和相关法规》《建设工程合同管理》《建设工程目标控制》《建设工程监理案例分析》4个科目。其中《建设工程监理基本理论和相关法规》《建设工程合同管理》为基础科目,《建设工程目标控制》《建设工程监理案例分析》为专业科目;
4、具备以下条件之一的,参加监理工程师职业资格考试可免考基础科目:
(一)已取得公路水运工程监理工程师资格证书;
(二)已取得水利工程建设监理工程师资格证书。
请向下翻看通知全文!!
住房和城乡建设部办公厅等关于征求 《监理工程师职业资格制度规定(征求意见稿)》 《监理工程师职业资格考试实施办法(征求意见稿)》 意见的通知
各省、自治区、直辖市及新疆生产建设兵团住房和城乡建设、交通运输、水利(水务)、人力资源社会保障厅(委、局),国务院有关专业部门工程监理管理机构,各有关单位:
根据国家职业资格制度改革精神,住房和城乡建设部、交通运输部、水利部、人力资源和社会保障部共同起草了《监理工程师职业资格制度规定(征求意见稿)》《监理工程师职业资格考试实施办法(征求意见稿)》,现征求你们意见,请于2019年8月30日前将意见函告住房和城乡建设部建筑市场监管司。
联系人及电话:卢文辉 010-58933790 58933530(传真)
电子邮箱:luwh@mohurd.gov.cn
地址:北京市海淀区三里河路9号住房和城乡建设部建筑市场监管司(请在信封上注明“监理工程师职业资格制度规定征求意见”字样),邮编:100835。
附件:1.《监理工程师职业资格制度规定(征求意见稿)》2.《监理工程师职业资格考试实施办法(征求意见稿)》3.起草说明
中华人民共和国住房和城乡建设部办公厅 中华人民共和国交通运输部办公厅 中华人民共和国水利部办公厅 人力资源和社会保障部办公厅 2019年7月17日
(此件主动公开)
附件1
监理工程师职业资格制度规定
(征求意见稿)
第一章 总 则
第一条 为确保建设工程质量,保护人民生命和财产安全,充分发挥监理工程师对施工质量、建设工期和建设资金使用等方面的监督作用,根据《中华人民共和国建筑法》《建设工程质量管理条例》和国家职业资格制度有关规定,制定本规定。
第二条 本规定所称监理工程师,是指通过职业资格考试取得中华人民共和国监理工程师职业资格证书,并经注册后从事建设工程监理工作的专业技术人员。
第三条 国家设置监理工程师准入类职业资格,纳入国家职业资格目录。
凡从事工程监理活动的单位,应当配备监理工程师。
监理工程师英文译为Supervising Engineer。
第四条 住房和城乡建设部、交通运输部、水利部、人力资源社会保障部共同制定监理工程师职业资格制度,并按照职责分工分别负责监理工程师职业资格制度的实施与监管。
各省、自治区、直辖市住房和城乡建设、交通运输、水利、人力资源社会保障行政主管部门,按照职责分工负责本行政区域内监理工程师职业资格制度的实施与监管。
第二章 考 试
第五条 监理工程师职业资格考试全国统一大纲、统一命题、统一组织。
第六条 监理工程师职业资格考试设置基础科目和专业科目。
第七条 住房和城乡建设部牵头组织,交通运输部、水利部参与,拟定监理工程师职业资格考试基础科目的考试大纲,组织监理工程师基础科目命审题工作。住房和城乡建设部、交通运输部、水利部按照职责分工分别负责拟定监理工程师职业资格考试专业科目的考试大纲,组织监理工程师专业科目命审题工作。
第八条 人力资源社会保障部负责审定监理工程师职业资格考试科目和考试大纲,负责监理工程师职业资格考试考务工作,并会同住房和城乡建设部、交通运输部、水利部对监理工程师职业资格考试工作进行指导、监督、检查。
第九条 人力资源社会保障部会同住房和城乡建设部、交通运输部、水利部确定监理工程师职业资格考试合格标准。
第十条 凡遵守中华人民共和国宪法、法律、法规,具有良好的业务素质和道德品行,具备下列条件之一者,可以申请参加监理工程师职业资格考试:
(一)具有工程管理、土木工程、交通运输、水利大类专业大学专科学历(或高等职业教育),从事工程监理业务工作满5年;
(二)具有土木类、建筑类、交通运输类、水利类、管理科学与工程类专业大学本科学历或学位,从事工程监理业务工作满4年;
(三)具有建筑学、土木工程、交通运输工程、水利工程、管理科学与工程一级学科硕士学位或专业学位,从事工程监理业务工作满3年;
(四)具有建筑学、土木工程、交通运输工程、水利工程、管理科学与工程一级学科博士学位,从事工程监理业务工作满1年;
(五)具有工学、管理学门类其他学科专业相应学历或者学位的人员,从事工程监理业务工作年限相应增加1年。
在北京、上海等试点地区申请参加监理工程师职业资格考试,应当具有大学本科及以上学历或学位。
第十一条 监理工程师职业资格考试合格者,由各省、自治区、直辖市人力资源社会保障行政主管部门颁发中华人民共和国监理工程师职业资格证书。该证书由人力资源社会保障部统一印制,住房和城乡建设部、交通运输部、水利部按专业类别分别与人力资源社会保障部用印,在全国范围内有效。
第十二条 各省、自治区、直辖市人力资源社会保障行政主管部门会同住房和城乡建设、交通运输、水利行政主管部门应加强学历、从业经历等监理工程师职业资格考试资格条件的审核。对以贿赂、欺骗等不正当手段取得监理工程师职业资格证书的,按照国家专业技术人员资格考试违纪违规行为处理规定进行处理。
第三章 注 册
第十三条 国家对监理工程师职业资格实行执业注册管理制度。取得监理工程师职业资格证书且从事工程监理相关工作的人员,经注册方可以监理工程师名义执业。
第十四条 住房和城乡建设部、交通运输部、水利部按照职责分工,制定相应监理工程师注册管理办法并监督执行。住房和城乡建设部、交通运输部、水利部按专业类别分别负责监理工程师注册及相关工作。
第十五条 经批准注册的申请人,由住房和城乡建设部、交通运输部、水利部分别核发《中华人民共和国监理工程师注册证》(或电子证书)。
第十六条 监理工程师执业时应持注册证书和执业印章。注册证书、执业印章样式以及注册证书编号规则由住房和城乡建设部会同交通运输部、水利部统一制定。执业印章由监理工程师按照统一规定自行制作。
第十七条 住房和城乡建设部、交通运输部、水利部按照职责分工建立监理工程师注册管理信息平台,保持通用数据标准统一。住房和城乡建设部负责归集全国监理工程师注册信息,促进监理工程师注册、执业和信用信息互通共享。
第十八条 住房和城乡建设部、交通运输部、水利部负责建立完善监理工程师的注册和退出机制,对以不正当手段取得注册证书等违法违规行为,依照注册管理的有关规定撤销其注册证书。
第四章 执 业
第十九条 监理工程师在工作中,必须遵纪守法,恪守职业道德和从业规范,诚信执业,主动接受有关主管部门的监督检查,加强行业自律。
第二十条 住房和城乡建设部、交通运输部、水利部共同建立健全监理工程师诚信体系,制定相关规章制度或从业标准规范,并指导监督信用评价工作。
第二十一条 监理工程师不得同时受聘于两个或两个以上单位执业,不得允许他人以本人名义执业,严禁“证书挂靠”。出租出借注册证书的,依据相关法律法规进行暂停执业活动或吊销注册证书等处罚;构成犯罪的,依法追究刑事责任。
第二十二条 监理工程师依据职责开展工作,在本人执业活动中形成的工程监理文件上签章,并承担相应责任。监理工程师的具体执业范围由住房和城乡建设部、交通运输部、水利部按照职责另行制定。对出具虚假工程监理成果文件或者有重大工作过失的监理工程师,不再予以注册,造成损失的依法追究其责任。
第二十三条 取得监理工程师注册证书的人员,应当按照国家专业技术人员继续教育的有关规定接受继续教育,更新专业知识,提高业务水平。
第五章 附 则
第二十四条 本规定施行之前取得的公路水运工程监理工程师资格证书以及水利工程建设监理工程师资格证书,效用不变;按有关规定,通过人力资源社会保障部、住房和城乡建设部组织的全国统一考试,取得的监理工程师执业资格证书与本规定中监理工程师职业资格证书效用等同。
第二十五条 专业技术人员取得监理工程师职业资格,可认定其具备工程师职称,并可作为申报高一级职称的条件。
第二十六条 本规定自 年 月 日起施行。
附件2
监理工程师职业资格考试实施办法
(征求意见稿)
第一条 住房和城乡建设部、交通运输部、水利部、人力资源社会保障部共同委托人力资源社会保障部人事考试中心承担监理工程师职业资格考试的具体考务工作。住房和城乡建设部、交通运输部、水利部可分别委托具备相应能力的单位承担监理工程师职业资格考试工作的命题、审题和主观试题阅卷等具体工作。
各省、自治区、直辖市住房和城乡建设、交通运输、水利、人力资源社会保障行政主管部门共同负责本地区监理工程师职业资格考试组织工作,具体职责分工由各地协商确定。
第二条 监理工程师职业资格考试设《建设工程监理基本理论和相关法规》《建设工程合同管理》《建设工程目标控制》《建设工程监理案例分析》4个科目。其中《建设工程监理基本理论和相关法规》《建设工程合同管理》为基础科目,《建设工程目标控制》《建设工程监理案例分析》为专业科目。
第三条 监理工程师职业资格考试专业科目分为土木建筑工程、交通运输工程、水利工程3个专业类别 ,考生在报名时可根据实际工作需要选择。其中,土木建筑工程专业由住房和城乡建设部负责;交通运输工程专业由交通运输部负责;水利工程专业由水利部负责。
第四条 监理工程师职业资格考试分4个半天进行。
第五条 监理工程师职业资格考试成绩实行4年为一个周期的滚动管理办法,在连续的4个考试年度内通过全部考试科目,方可取得监理工程师职业资格证书。
第六条 已取得监理工程师一种专业职业资格证书的人员,报名参加其它专业科目考试的,可免考基础科目。考试合格后,核发人力资源社会保障部门统一印制的相应专业考试合格证明。该证明作为注册时增加执业专业类别的依据。
第七条 具备以下条件之一的,参加监理工程师职业资格考试可免考基础科目:
(一)已取得公路水运工程监理工程师资格证书;
(二)已取得水利工程建设监理工程师资格证书。
申请免考部分科目的人员在报名时应提供相应材料。
第八条 符合监理工程师职业资格考试报名条件的报考人员,按当地人事考试机构规定的程序和要求完成报名。参加考试人员凭准考证和有效证件在指定的日期、时间和地点参加考试。中央和国务院各部门所属单位、中央管理企业的人员按属地原则报名参加考试。
第九条 考点原则上设在直辖市、自治区首府和省会城市的大、中专院校或者高考定点学校。监理工程师职业资格考试原则上每年一次。
第十条 坚持考试与培训分开的原则。凡参与考试工作(包括命题、审题与组织管理等)的人员,不得参加考试,也不得参加或者举办与考试内容相关的培训工作。应考人员参加培训坚持自愿原则。
第十一条 考试实施机构及其工作人员,应当严格执行国家人事考试工作人员纪律规定和考试工作的各项规章制度,遵守考试工作纪律,切实做好从考试试题的命制到使用等各环节的安全保密工作,严防泄密。
第十二条 对违反考试工作纪律和有关规定的人员,按照国家专业技术人员资格考试违纪违规行为处理规定处理。
第十三条 参加原监理工程师执业资格考试并在有效期内的合格成绩有效期顺延,按照4年为一个周期管理。《建设工程监理基本理论和相关法规》《建设工程合同管理》《建设工程质量、投资、进度控制》《建设工程监理案例分析》科目合格成绩分别对应《建设工程监理基本理论和相关法规》《建设工程合同管理》《建设工程目标控制》《建设工程监理案例分析》科目。
附件3
《监理工程师职业资格制度规定(征求意见稿)》 《监理工程师职业资格考试实施办法(征求意见稿)》起草说明
一、起草背景
根据国务院推进“放管服”改革部署,规范职业资格设置和管理,经国务院同意,2017年9月,人力资源社会保障部印发《人力资源社会保障部关于公布国家职业资格目录的通知》(人社部发〔2017〕68号),将监理工程师列入国家职业资格目录清单,由住房和城乡建设部、交通运输部、水利部和人力资源社会保障部(以下简称四部门)实施。为贯彻落实国务院“放管服”改革要求,加快建立公开、科学、规范的职业资格制度,提高职业资格设置的科学化、规范化水平,持续激发市场主体创造活力,四部门在原建设部、人事部《关于全国监理工程师执业资格考试工作的通知》(建监〔1996〕462号)基础上,按照“统一制度、分业实施”的原则,开展了《监理工程师职业资格制度规定》《监理工程师职业资格考试实施办法》的起草工作。起草过程中,四部门多次进行沟通,并征求了有关行业和地方的意见,力求建立一套科学合理、职责清晰、分工明确、引领行业健康发展的指导性文件。
二、主要内容
一是建监〔1996〕462号文件是较早设置的职业资格考试制度之一,当时未制定《监理工程师职业资格制度规定》,为加强统一监理工程师职业资格的管理,此次专门制定《监理工程师职业资格制度规定》和《监理工程师职业资格考试实施办法》,进一步明确了监理工程师职业资格制度管理和考试的具体实施部门、工作分工以及专业设置、考试科目等内容。
二是按照国家职业资格目录要求,监理工程师的实施部门由原人事部、建设部变更为住房和城乡建设部、交通运输部、水利部、人力资源社会保障部共同实施,同时结合当前市场对监理工程师人才的需求方向,监理工程师职业资格考试专业科目分为土木建筑工程、交通运输工程、水利工程3个专业类别,考生在报名时可根据实际工作需要选择。监理工程师职业资格实行全国统一大纲、统一命题、统一组织,设置基础科目和专业科目,并明确了拟定考试大纲和命审题的工作分工。
三是按照国家对守信激励和失信惩戒以及提高诚信意识和信用水平要求,作出建立全国监理工程师注册管理信息平台、建立健全注册监理工程师诚信体系,以及依法处理违法违规行为等规定,建立以信用为核心的新型监管机制。
四是考虑制度的延续性,新制度明确在原制度下已取得监理工程师职业资格,以及新制度施行之前取得的公路水运工程监理工程师和专业监理工程师证书以及水利工程建设监理工程师资格证书的效用问题。
五是有关监理工程师的注册、执业、继续教育、监管等事项,待新制度发布后由住房和城乡建设部、交通运输部、水利部分别制定注册管理办法予以明确。
来源:建筑业那点事儿
如有侵权,请联系删除
BIM对于民营施工企业究竟有多重要?
很多人都会认为搞BIM是大型国企的事情,对于民营的施工企业而言,现阶段BIM还不能在短期内为企业带来直接的经济效益。但事实上,在数字化急速发展的今日,很多企业已经借助BIM等数字化技术开始抢占市场了。
下面我们就一同看看在民营企业眼中,BIM究竟有多重要?
1. 如何理解施工阶段精细化管理,以及企业应用BIM的驱动力和投入产出问题?
施工阶段的精细化管理是我国施工企业多年来一直在追求的目标。通俗地说,精细化管理是指在施工阶段进行标准化、规范化的施工管理。目前我国大力倡导施工精细化管理,很多企业的标准化、规范化管理体系已初见成效,并在不断地发展升级。但是总体而言,我国的施工管理方式还相对粗放,整体精细化水平不高。所谓的精细化管理往往偏重于企业层面的管理,而对于施工企业的核心业务:项目层施工过程管理,其精细化程度就远达不到理想效果了。在施工阶段精细化管理的道路上,我国建筑业还有很长的一段路要走。
施工企业应用BIM技术的核心驱动力在于希望通过BIM技术提升项目施工管理水平,最终实现项目效益最大化。这里所说的施工管理包括项目的成本管理、生产管理、技术管理等各个方面。从价值方面来看,BIM技术带来的价值可以分为经济效益和社会效益,社会效益是不能量化的,经济效益在短期内也不能完全量化,但长期来看一定是回报大于投入的。
对于现阶段BIM应用过程中所产生的经济效益,我们可以关注两个方面:
第一,工程项目的建设过程中,通过BIM技术的有效应用,例如优化施工组织、工艺节点、杜绝窝工、减少材料浪费等,可以实现对工程成本的有效控制,从而提高项目的总体经济收益。
第二,融合了BIM技术的项目管理可以理解为一种先进的项目管理模式,可以在传统项目管理方式的基础上实现质的飞越,即项目管理模式的转型升级。所以,BIM技术在这层面上的价值实质上是管理效益的产出,这其实是一种隐型的经济效益,从宏观来看肯定是有经济收益的,只是无法具象的量化出来,事实上这方面的收益对施工企业来讲更有价值。
总结来看,BIM技术带来的价值是长远的,在短期内想要直接计算出经济价值非常困难,我们要客观看待BIM技术的投入产出关系。BIM技术是今后工程建造发展的方向,未来BIM技术将成为施工企业的核心市场竞争力。从这个角度讲,用BIM时不我待。
2. 影响施工企业BIM应用推广的因素有哪些?
目前,BIM技术在我国施工企业推广应用过程中,要综合考虑企业自身特点,比如企业发展的阶段、企业的管理组织架构、企业的管理模式等等,但随着科学技术的发展和企业管理的转型升级,基于BIM技术的项目管理模式终会替代传统项目管理体系。但就目前现状而言,实现BIM应用在施工企业中的推广还有比较长的路要走。
首先,现阶段BIM技术推广的方式存在着问题。大部分企业的BIM技术推广思路是由上至下的,即从企业的管理层开始向项目部推广,先构建新型合理的企业项目管理组织架构,再向下延伸至项目部具体实施。但是这条思路就要求企业有坚定的推广决心,同时要综合考虑企业自身的特点。如果在短期内无法直接看到BIM价值,企业仍要坚决推行BIM,并深度改革管理架构、管理团队。在这个过程中,中低层员工的抵触情绪会很大,从而加大了BIM推广的难度。BIM技术论其根源是为项目管理服务的,相反,如果我们自下而上推广BIM技术,先设定BIM试点项目,在试点项目中率先体验 BIM技术带来的变化,再将该项目BIM应用经验推广至企业的其他项目和企业管理层中,逐步影响企业原有的管理体系。这样的推广难度较前一种方式要小很多。在这种方式中,试点项目能否具有企业代表性和典型性,从试点项目中发展起来的BIM管理架构是否能够和企业管理架构互相匹配、贯通,依然是需要解决的问题。
其次,BIM技术的推广应用涉及到诸多国家政策未明确规定的实际操作问题,这些是现阶段施工企业自身无法解决的。在项目设计、施工、运维的全生命周期中,BIM技术的应用是全过程的。目前,就BIM模型来讲,尚无法实现设计、施工和运维阶段的融会相通,在项目的不同阶段会出现重复投入的问题。例如,BIM设计模型如何导入施工阶段,施工阶段模型如何交付运维,因为没有统一的标准,无法实现模型的顺利传递,这就导致了大量重复建模工作的产生。这些问题的客观存在,阻碍了BIM技术在项目建设中的推广应用进程,需要国家从政策层面进行引导,采取必要的解决方案,从而为BIM技术在项目建设中的发展建立一个良好、有序的外部环境。
3. 企业和项目应采取何种协作方式促进BIM应用落地?
企业要实现BIM的最终价值,短期的阻力和困难是必须要经历的。这也是企业进行人才积累和意识转变的过程。针对目前短期存在的各种阻力,施工企业要根据不同原因,采用不同的方法一一进行解决。
第一,新技术所要求传统工作模式的改变和现有人员的能力提升都需要时间。一方面,项目管理通过BIM技术集成施工信息,使得施工管理层面的信息更加及时、准确、完整。另一方面,在新旧模式共存的过渡阶段,员工的工作量实际是增加的,这往往会引起员工的抵触情绪。比如新的模式下质量安全问题需实时上传至云端系统中,所有管理工作以流程为约束,这无形之中形成对职能管理部门的一种倒逼机制,要求其处理问题的能力和效率也要大幅提高,甚至会重新定义某些岗位的工作职能,这对项目上下都是个不小的挑战。
第二,管理的清晰、透明化,反而给部分项目管理人员带来利益冲突。项目施工过程中推广应用BIM技术,不同阶段的施工信息将实时在各相关岗位、管理层之间联动,项目施工的真实情况将更加清晰,传统施工过程中类似材料管理、人工管理以及项目成本管理中可能存在的灰色地带将不复存在。某种程度上,会触动项目实权管理者以及项目经济责任人的利益,动了他们的“奶酪”便成了影响其应用积极性的主要原因。
那么,企业和项目应该采取何种协作方式促进BIM应用落地呢?我认为首先公司层面应有统一的认识,鼓励项目应用BIM技术进行现场施工管理;其次公司应进行BIM技术试点项目的应用,配备相应的技术力量和资源,辅助试点项目进行BIM应用的推广工作,并逐步扩大BIM技术在项目管理中的应用广度和深度;然后在试点项目应用BIM技术的基础上,总结经验并将其逐步推广至企业的其他项目;最后通过企业的BIM中心,实现BIM技术在公司的规模化应用。
当然,在BIM推广过程中,为保证项目部能够真正掌握BIM技术相关应用技能,企业应坚持要求项目部管理人员自身学会操作使用BIM软件。通过此项举措,达到BIM实施人员即为项目部管理人员的效果。让项目部在试点项目的应用实践中,真切地意识到BIM技术的价值,再由公司层面进行有偿服务的推广激励,提高项目部应用BIM技术的主观能动性。让BIM技术的应用成为施工过程中的一种必备条件,使优秀成为一种习惯,这样后续的项目应用推广难度会相应降低很多。
4. 传统项目管理体系在施工中存在哪些问题,项目管理与BIM技术该如何结合?
目前,很多企业已结合自身情况建立标准化、规范化的项目管理体系,但这些体系在实际施工过程中还存在一定的问题,公司和项目的信息不对等就是个普遍的现象。
首先,传统项目管理体系缺少企业与项目信息的连通载体,绝大部分企业管理层无法实时获取准确的项目信息。而项目信息是实现项目精细化管理的依据和基本要求。数据信息的准确性会对项目的整体管控和效益造成直接影响。其次,由于实际工程施工的质量、安全、进度、成本等各要素是动态变化的,这让信息的及时准确获取增加了难度。另外,BIM技术带来的新型管理方法,对传统施工人员的技术和综合素质要求增高。如何培养优秀管理人才,让优秀管理团队和人员辐射到更多的项目,成为困扰企业的一大难题。
项目管理与BIM技术是相辅相成的。作为连通企业管理层与项目部的桥梁,BIM可以实现项目过程管理信息的实时更新与上下贯通,便于企业管理层及时、准确地获取施工动态信息并进行有效管控。关于管理体系如何与BIM技术结合,我希望通过案例加以说明。通常说:“有企业定额的企业,一定是管理水平不错的企业”。企业定额是通过分析不同类型的工程,结合本企业实际消耗水平而确定的适用于本企业的施工定额。在传统项目管理模式下,不同类型工艺的施工消耗是很难准确测量的。借助BIM技术,通过虚拟建造、节点优化、碰撞检查等功能,可以真实反映施工过程中的实际情况,从而科学地计算、分析、汇总项目信息,形成企业定额,在后期其他项目的应用中可以优化施工细节,指导现场施工。
这些BIM技术的应用方法,无疑是实现企业项目管理精细化的手段,也是企业管理体系落地的真实表现。当然,BIM技术目前还在推广应用期,其在项目管理过程当中可能发挥的价值是远远超过我们眼前所看到的,可见BIM技术应用将是未来施工企业发展的方向。施工企业应结合企业自身特点、项目特点,选择合适的BIM技术应用推广方式,促进企业管理水平的整体提升。
5. 如何看待项目管理与BIM技术的关系,传统项目管理体系是否会被代替?
BIM技术与项目管理是相辅相成的关系。就本质而言,BIM技术服务于项目管理,它是促进项目管理模式转型升级的利器,是协助项目部和企业管理层实时获取施工信息的载体。对于施工企业来说,基于BIM技术的项目管理是企业管理的根基,BIM技术的创新应用是实现企业精细化管理目标的技术引擎。同时,企业通过在项目中开展更多的BIM实践应用,为BIM技术的提升和实施方案的优化提供了肥沃的土壤。
例如,在施工项目管理中,现场不同专业的人力配比和物资预测是行业一大难题。在施工前,如果通过BIM技术进行施工组织设计和施工模拟,预演施工全过程,预测项目在特定进度节点处所需劳动力、材料量等详细数据,就能快速了解不同施工组织设计方案的优缺点,便于企业管理层直观地判断方案的合理性,进行方案比选。同时,便于项目部结合工程量合理优化人员和材料配比,实现“无缝对接,穿插施工”,从而提升施工管理的精细化水平。
关于传统项目管理体系是否会被BIM技术替代的问题,答案是肯定的,但是需要一个过程。就目前而言,施工阶段的精细化管理还在起步阶段,BIM技术也处在推广应用期。在国家大力倡导施工精细化管理的背景下,施工企业的精细化管理体系建立中的深层次问题,还需要BIM技术应用等先进的管理方法和技术手段来支撑和解决。随着科学技术的发展,BIM技术对传统施工项目管理体系会是非常必要的补充和提升。
来源:BIM新看点
如有侵权,请联系删除
全方位BIM技术应用指南——各阶段重点打包汇总
应 用 指 南
现如今,BIM的低成本、高效率应用越来越成为很多企业的研究课题。为了确保工程项目安全,同时提高施工利润率,必须将BIM有效地应用到工程中的各个环节,为设计施工一体化管理注入动力。
设计阶段:
一、深化设计
利用BIM技术,构建模型,包括建筑模型、结构模型、管线模型和设备模型,进行建筑三维设计。
以管线模型为例,建筑施工过程中,,按照BIM三维设计要求,以统一参数形式,录入相关设计数据信息,构建建筑包含二维设计图纸全部内容的三维模型。
利用其碰撞分析功能,检测管线布置情况,进行深化设计。在机电综合排布中,将各个专业,比如电气等,集中在相同模型平台上,通过碰撞检查分析,生成检查报告,解决所有问题。同时结合土建BIM模型,预留机电设备安装孔洞,经过BIM机电模型确认,形成机电安装图纸以及土建预留洞图。碰撞检查总计发现数万个机电安装问题,在设计阶段加以完善,不仅缩短了施工工期,而且节省了施工材料。
投标阶段:
二、投标管理
投标管理过程属于工程项目前期策划环节,采取BIM三维汇报方式。BIM可以更直观模拟施工过程与建设效果,能提高项目的整体渲染能力。投标时,可基于施工图纸,构建3D模型,直观展现施工现场情况,包括平面布置和办公区布局等。
1.前期设计阶段采购成本预算
因为业主注重施工进度,工程项目部依据工程节点,编制了施工进度控制计划,绘制了Peoject横道图,和BIM三维模型构件相互关联,采取工期推演的方式,模拟施工作业全过程,使业主能够对施工全过程有着更为全面的了解,增加工程亮点,提升投标品质。
对于那些采用新的技术、产品,或是对各项性能超过常规的要求时,在初期设计阶段就要对有关市场情况进行摸索,达到较佳的性价比。
利用BIM技术,从设计阶段开始降低成本,有利于合格的潜在供应商与业主和设计院间的充分交流。另外,BIM技术可根据图纸和进度情况,可较准确地做出预算,对于控制现金流有一定的帮助。
2.施工图阶段采购成本预算
在施工图出来后对选用材料、设备的预先确定需要招标采购部门丰富的知识和广泛的渠道。BIM系统可在施工图阶段确定工料清单而不是在施工阶段确定工料清单能大幅度提高工程管理的水平,在确保进度、控制成本上具有非常重要的意义。
施工阶段:
三、参数化建模
参数化建模是施工前段环节中较为重要的工作,对后续工作有较为深远的影响。应注意利用BIM技术做好族库的开发工作,避免在后期模拟时出现偏差。
1.参数化构件族库的开发
建筑工程在建立BIM模型前,首先需建立参数化构件族库。由于一些建筑工程体量较大,大量构件类型及参数类别相似,为避免因图纸变更和工程改动造成对整个模型的修改和调整,推进工程进度,减少人力、物力浪费,在项目在建模过程中基于BIM技术的参数化特征,建立支持实时快捷修改的参数化专项构件族库。如果对族类型参数进行修改,这些修改将仅应用于使用该类型创建的所有图元实例。通过参数化的定义及调整可快速建立或修改构件模型,从而有效实现数据库与模型的双向链接。
基于不同建筑项目的需求,在BIM实施过程中,进行族库标准的制订,包含尺寸、材质、密度、造价等参数化数据,并开发了基于本项目的专项族库,包括系统族、标准构件族、内建族。
参数化族库的建立在建筑工程项目中发挥了很好的应用,效果如下。
(1)将族导入相关的性能分析软件,得到相应的分析结果,利用可调节属性的族自动完成输入数据的过程,大幅降低性能分析周期,提高设计效率。
(2)在项目中利用族文件,进行三维环境中的碰撞试验,显著减少由此产生的变更单,降低由于施工协调造成的成本增加和工期延误。
(3)通过族与施工过程的记录信息相关联,与包括隐蔽工程图像资料在内的全生命周期建筑信息集成,不仅为后续的物业管理带来便利,还可在未来翻新、改造、扩建的过程中为业主及项目团队提供有效的历史信息,提高运维效率,降低风险。
2.整体模型建立
传统的建模方式是根据工程需要,在CAD等二维建模软件中依次创建构件柱、构件梁、构件墙、构件板、构件屋顶等基本构件,每个构件都需手动添加,并且在构件中不包括参数信息。建模工作完成后,因缺乏三维形象化图形,对后期施工人员的想象力与专业技能要求较高,易影响施工进度与质量。
建筑工程项目需要实现基于BIM的参数化建模,具体建模流程如下。创建参数化构件族库→在CAD中建立轴线图并将其导入Revit Structure中→将建立的族导入到项目中,实现族库与项目的链接→在Revit中根据构件尺寸进行参数化建模→模型搭建完成→进行深化设计及施工模拟。
四、应用于施工方案优化
在工程施工策划中应用BIM模型,开展场地三维模拟布置。从建筑施工现场的安全文明施工到工程施工机械设备布置;从外排脚手架布置到施工现场办公生活区域的设计,均使用3D立体布置模型图,实现可视化操作,保证了前期策划的效果。
此外,应用BIM技术开展施工方案对比分析,选择适合的施工方案。此工程施工方案设计中,应用BIM技术,对比分析高空滑移法和分块吊装法,来选择大跨度网架安装施工方案。在具体操作中,结合工程具体情况,绘制网架模型以及施工现场吊车布置三维图等,模拟现场施工具体情况。利用BIM技术的分析功能,通过模拟施工作业,明确在进行网架安装阶段,屋面女儿墙框架部分正处于施工阶段,框架柱上无法安装滑移轨道,因此不采用高空滑移法。
为了保证施工作业进度,网架安装1/2之后插入地面施工,采用整体顶升法会对工期造成一定的影响,因此不采用高空滑移法。最终,选择滑移脚手架施工方法。因为此方法的应用,使用滑移操作架,科学合理地避免安装期间的二次挠度,将滑移轨道,设置在地面,使用吊车设备,开展吊装安装作业,完成1榀安装后,当其稳定后,实行分段滑移,网架安装1/2之后插入地面施工。运用此方法,不仅能保证施工进度,还能控制施工安全风险,减少安全事故的发生。
五、施工场地布置
由于一些建筑工程项目施工结构复杂,施工难度大,施工前对材料堆放和大型施工设备的布置、分区尤为重要。在项目中利用BIM技术进行三维可视化立体施工规划,可减少如材料堆放空间不够或布置不合理造成场地浪费,交通通道无法满足构件运输空间要求,起重吊装等大型设备操作预留空间不能满足施工安全要求及焊接及切割等分区不合理造成对办公及休息区甚至周边居民生活的不良影响等。
基于已建好的整体结构BIM模型,可对施工现场进行三维合理规划,使平面布置紧凑合理,尽量减少施工场地占用,并做到场容整洁、道路畅通;同时,可合理安排库房,加工工地和生活区等位置,解决现场场地划分问题;通过与业主的可视化沟通协调,对施工场地进行优化,选择最优施工路线,以符合防火安全及文明施工要求。
六、可视化施工进度模拟
建筑工程BIM技术应用过程中,因施工环境及现场复杂,施工人员专业素质不一,故信息沟通不对称现象时常发生,如此易造成施工错误或延期。为寻找最优的施工方案,项目部可采用基于BIM的施工过程及进度可视化模拟,通过将BIM与施工进度计划相链接,将空间信息与时间信息整合在一个可视的4D模型中,可直观、精确地反映整个建筑的施工过程,真正做到前期指导施工,过程把控施工,结果校核施工,实现项目的精细化管理。
实现施工模拟的过程就是将Project计划进度表、BIM三维模型与Navisworks施工动态模拟软件进行链接,制订构件运动路径和构件属性信息,并与时间维度相结合的过程。
七、管线综合碰撞与深化
由于建筑工程,尤其是大型公建的管道种类繁多,包括给排水管、送风风管、回风风管、排烟风管、强弱电桥架、消火栓水管、自动喷淋水管、医用气体管道、洁净风管、空调水管与冷凝水管等管线。机房内管道规格较大,且需与机电设备进行连接。如在施工中发现各种管线、预制构件搭接发生碰撞,将给施工现场的各种管线施工、预埋和现场预制构件的吊装带来极大的困难。
针对此类建筑项目的复杂性,运用BIM技术进行建模与整合,根据检测任务的需要,选择系统内不同的模型构件、类型或范围,对待检模型进行内部碰撞检测,导出碰撞报告,进行类别筛选分类,利用BIM模型的三维可视化查找机电内的碰撞问题。
通过优化管线排布解决碰撞问题并可指导现场施工,提高工程质量,减少材料的浪费。进行机电专业的碰撞检查,将碰撞问题分类筛选并生成详细的碰撞报告。
八、施工工期模拟
在建筑工程施工方案编制期间,采用BIM技术,利用其4D模拟施工功能,对进度计划,进行对比分析,综合分析多种因素的影响,包括施工工序和资源供给等,来安排施工工序。模拟施工进度,并且在施工期间的周例会上,进行BIM模拟施工计划和实际施工计划的对比分析,明确存在的差异问题,通过分析差异原因,进行施工工期的合理调整。从应用效果角度来说,基于BIM技术,优化施工进度方案,主要是通过信息采集和归纳处理,构建信息系统,模拟施工作业,合理安排施工,有效的提高了施工作业效率。实施更新和对比分析进度信息,及时发现进度问题,做出相应的调整,保证工程进度。
九、一体化云平台
质量目标是工程建设项目的三大目标之一,离不开各参建单位中各个部门的有效沟通。利用BIM的一体化云平台类功能,可针对传统工程建设项目在全过程质量管理中的的不足,结合BIM技术与云技术结合的BIM一体化云平台进行有效应用,在全过程质量管理中的应用,有效利用BIM一体化云平台在质量管理中的优势,提高沟通效率,加快工程建设进度,提高建筑施工质量。
来源:建筑技术杂志社、互联立方BIM咨询
如有侵权,请联系删除
BIM技术在抢险救灾中的应用
在我国社会持续发展的过程中,自然灾害等事故是不可避免的。随着城市化建设的不断深入,各地区城市中各类建筑物数目巨大,且我国地域辽阔,气候条件、地理情况呈现多样化、复杂化的分布,对紧急抢险救灾工作产生了较大的阻碍。BIM技术在自然灾害发生后的灾情信息显示、资源调配、科学化决策等工作中具有十分显著的优势,为抢险救灾工作的高效开展提供了保障。
一、BIM技术基本概念
BIM的英文全称为Building Information Modeling,中文翻译为建筑信息模型。BIM技术是指一种基于各类计算机技术的对建筑项目进行全面模拟的技术方式。通过这种工程数据模型,人们可以对建筑项目的各项内容进行全方位观测与数字化的管理。与传统仅能够对建筑工程空间构型进行模拟的3D或平面绘图软件相比,BIM技术具有更强大的现实功能,其能够对建筑工程涉及的各类项目实现精准化的管理,包括建筑工程中的各类设备以及材料等。基于综合使用BIM技术的管理平台,工作人员可以将各类建筑信息转化为可视化的数据信息或是数据模型,为涉及建筑项目各种活动提供有效的管理途径,这对于抢险救灾工作的开展具有十分重要的现实意义。
二、BIM在抢险救灾中的应用
(一)为抢险救灾工作提供准确的信息
在我国以往的抢险救灾工作中,由于各类现实因素的限制,救援工作的组织决策中心与救援现场缺乏高效的信息联络途径,决策组织对灾情的认知情况十分有限。在这种情况下,救援指挥中心的决策可能缺乏一定的科学性与合理性,从而导致了抢险救灾工作中人力物力资源的浪费。
通过BIM技术,技术人员可以在相关灾情发生后的短时间内获取灾区的数字影像,为构建灾区的模型提供了高效的数据信息。经过数小时的技术处理与数据分析,灾区的地情地貌、水文、土壤等情况就能够以十分直观的方式在救灾指挥中心显示出来。在自然事故发生的数小时后,各类重要的灾况信息汇总于指挥中心,如铁路公路水路的分布情况、部分重点灾区的详细地形图等。基于基础地理模型,技术人员可以对各类灾情信息进行汇总与分析,建立起包括灾区主要道路信息、河流水库信息、核心受灾区域信息等在内的综合性BIM模型,为各项抢险救灾工作的调度与开展提供了科学化的决策依据。
(二)实现实时灾区信息的高效管理
在BIM技术投入实际应用初期,构建完成数据模型的运行对计算机硬件以及软件系统具有较高的要求,这一现实情况阻碍了快速救灾抢险工作的进行。现今,我国研究人员已成功搭建了基于现有云平台的灾区信息管理综合系统,系统信息以我国高分辨率卫星数据以及航拍影像为基础信息,结合受灾地区现有的测绘信息,对受灾地区的各类信息提供了高效的管理平台。这种信息上传与查看工作仅通过普通计算机终端就能够实现,为灾区信息的实时更新提供了基础。
此外,这一管理系统既包含了灾害发生前受灾地区的BIM数据信息,也涵盖了灾害发生后受灾地区的BIM模型,且灾区BIM模型的数据信息与可视化内容是动态变化的。系统用户仅通过互联网就可以实现对灾区信息的针对性查询,为各类抢险救灾工作的开展提供了信息支持。
(三)支持灾后重建工作的开展
BIM技术在抢险救灾工作的应用范围并不仅限于各类救灾与指挥工作的开展,也在灾情抢救完成后的灾后重建工作中提供有力的技术支持。
随着抢险救灾工作的持续化推进,主要救灾工作从灾区周边向核心受灾区域推进。经过长期的工作,测绘技术人员可以通过各类测绘技术对受灾区域的公路、山区、湖泊河流进行精准的测绘。此外,航空与遥感技术的应用也能够对灾区覆盖的地物进行高效、实时的全方位再现。这种测绘方式具有传统测绘技术不具备的优势,如测绘精度高、节省人力、信息多元化等。工作人员将扫描、遥感等技术有机融合,对获得的数据信息进行深度处理,并以此作为BIM数据模型继续优化完善的依据,将尽可能完善的灾情信息以可视化的形式展现,为后续灾后重建工作的开展提供有力的技术支持。
三、结束语
综上所述,基于工程数据模型技术,技术人员可以将各类信息转化为可视化的数据信息或是数据模型,为抢险救灾工作中决策信息的收集、资源调配工作等提供重要的支持,为我国抢险救灾工作的快速反应、高效进行提供了重要的基础。BIM技术在抢险救灾工作中的应用主要有,为抢险救灾工作提供准确的信息、实现实时灾区信息的高效管理以及支持灾后重建工作的开展等。随着互联网及信息技术的不断推广与普及,BIM技术的应用范围不断扩大并深入发展,其将在抢险救灾领域发挥着更加重要的作用。
来源:中国网、北纬华元
如有侵权,请联系删除
重磅!刚刚住建部发文:即日起,取消一级建造师临时执业证书!
住房和城乡建设部办公厅关于取消一级建造师临时执业证书的通知
各省、自治区住房和城乡建设厅,直辖市住房和城乡建设(管)委,新疆生产建设兵团住房和城乡建设局,国务院有关部门建设司(局):
为深入推进建筑领域“放管服”改革,按照《国家职业资格目录》之外一律不得许可和认定职业资格的要求,规范行政审批事项,现将一级建造师临时执业证书有关事项通知如下:
一、自本通知印发之日起,取消一级建造师临时执业证书。
二、持有一级建造师临时执业证书正在担任施工单位项目负责人的,在2019年12月31日前,暂可继续担任该项目的项目负责人;其聘用单位应尽快按照有关要求更换项目负责人。
三、符合《建造师执业资格考试实施办法》(国人部发〔2004〕16号)第七条规定的,参加一级建造师考试可免试《建设工程经济》和《建设工程项目管理》2个科目。
小编附(国人部发〔2004〕16号文)第七条规定:
第七条:符合《暂行规定》有关报名条件,于2003年12月31日前,取得建设部颁发的《建筑业企业一级项目经理资质证书》,并符合下列条件之一的人员,可免试《建设工程经济》和《建设工程项目管理》2个科目,只参加《建设工程法规及相关知识》和《专业工程管理与实务》2个科目的考试:
(一) 受聘担任工程或工程经济类高级专业技术职务。
(二) 具有工程类或工程经济类大学专科以上学历并从事建设项目施工管理工作满20年。
四、各省(自治区、直辖市)住房和城乡建设主管部门可参照本通知精神,做好取消二级建造师临时执业证书有关工作。
中华人民共和国住房和城乡建设部办公厅
2019年7月19日
来源:中国BIM门户网、益鑫BIM
如有侵权,请联系删除
监理大变革!刚刚住建部官网发布,监理不分级,取消中级职称报考条件,大专满5年才能报考……
早在2018年网上曾流传一份《监理工程师规定》和《监理工程师考试实施办法》,网上流传的内容明确注册监理工程师分两个等级,一级和二级。
而在2019年7月31日住建部官网正式公布《监理工程师职业资格制度规定(征求意见稿)》和《监理工程师职业资格考试实施办法(征求意见稿)》,此次公布的政策并未提现之前网上流传的那样注册监理工程师分两个等级,一级和二级,已经实锤监理工程师还是不分级。
1、监理工程师职业资格考试专业科目分为土木建筑工程、交通运输工程、水利工程3个专业类别;
2、最大变化,取消了原来大专学历必须有工程技术或工程经济专业中级职务中级职称,大专学历工作满3年变为5年:
凡遵守中华人民共和国宪法、法律、法规,具有良好的业务素质和道德品行,具备下列条件之一者,可以申请参加监理工程师职业资格考试:
(一)具有工程管理、土木工程、交通运输、水利大类专业大学专科学历(或高等职业教育),从事工程监理业务工作满5年;
(二)具有土木类、建筑类、交通运输类、水利类、管理科学与工程类专业大学本科学历或学位,从事工程监理业务工作满4年;
(三)具有建筑学、土木工程、交通运输工程、水利工程、管理科学与工程一级学科硕士学位或专业学位,从事工程监理业务工作满3年;
(四)具有建筑学、土木工程、交通运输工程、水利工程、管理科学与工程一级学科博士学位,从事工程监理业务工作满1年;
(五)具有工学、管理学门类其他学科专业相应学历或者学位的人员,从事工程监理业务工作年限相应增加1年。
在北京、上海等试点地区申请参加监理工程师职业资格考试,应当具有大学本科及以上学历或学位。
3、考试为四年一个周期,考试设《建设工程监理基本理论和相关法规》《建设工程合同管理》《建设工程目标控制》《建设工程监理案例分析》4个科目。其中《建设工程监理基本理论和相关法规》《建设工程合同管理》为基础科目,《建设工程目标控制》《建设工程监理案例分析》为专业科目;
4、具备以下条件之一的,参加监理工程师职业资格考试可免考基础科目:
(一)已取得公路水运工程监理工程师资格证书;
(二)已取得水利工程建设监理工程师资格证书。
请向下翻看通知全文!!
住房和城乡建设部办公厅等关于征求
《监理工程师职业资格制度规定(征求意见稿)》
《监理工程师职业资格考试实施办法(征求意见稿)》
意见的通知
各省、自治区、直辖市及新疆生产建设兵团住房和城乡建设、交通运输、水利(水务)、人力资源社会保障厅(委、局),国务院有关专业部门工程监理管理机构,各有关单位:
根据国家职业资格制度改革精神,住房和城乡建设部、交通运输部、水利部、人力资源和社会保障部共同起草了《监理工程师职业资格制度规定(征求意见稿)》《监理工程师职业资格考试实施办法(征求意见稿)》,现征求你们意见,请于2019年8月30日前将意见函告住房和城乡建设部建筑市场监管司。
联系人及电话:卢文辉 010-58933790 58933530(传真)
电子邮箱:luwh@mohurd.gov.cn
地址:北京市海淀区三里河路9号住房和城乡建设部建筑市场监管司(请在信封上注明“监理工程师职业资格制度规定征求意见”字样),邮编:100835。
附件:1.《监理工程师职业资格制度规定(征求意见稿)》2.《监理工程师职业资格考试实施办法(征求意见稿)》3.起草说明
中华人民共和国住房和城乡建设部办公厅
中华人民共和国交通运输部办公厅
中华人民共和国水利部办公厅
人力资源和社会保障部办公厅
2019年7月17日
(此件主动公开)
附件1
监理工程师职业资格制度规定
(征求意见稿)
第一章 总 则
第一条 为确保建设工程质量,保护人民生命和财产安全,充分发挥监理工程师对施工质量、建设工期和建设资金使用等方面的监督作用,根据《中华人民共和国建筑法》《建设工程质量管理条例》和国家职业资格制度有关规定,制定本规定。
第二条 本规定所称监理工程师,是指通过职业资格考试取得中华人民共和国监理工程师职业资格证书,并经注册后从事建设工程监理工作的专业技术人员。
第三条 国家设置监理工程师准入类职业资格,纳入国家职业资格目录。
凡从事工程监理活动的单位,应当配备监理工程师。
监理工程师英文译为Supervising Engineer。
第四条 住房和城乡建设部、交通运输部、水利部、人力资源社会保障部共同制定监理工程师职业资格制度,并按照职责分工分别负责监理工程师职业资格制度的实施与监管。
各省、自治区、直辖市住房和城乡建设、交通运输、水利、人力资源社会保障行政主管部门,按照职责分工负责本行政区域内监理工程师职业资格制度的实施与监管。
第二章 考 试
第五条 监理工程师职业资格考试全国统一大纲、统一命题、统一组织。
第六条 监理工程师职业资格考试设置基础科目和专业科目。
第七条 住房和城乡建设部牵头组织,交通运输部、水利部参与,拟定监理工程师职业资格考试基础科目的考试大纲,组织监理工程师基础科目命审题工作。住房和城乡建设部、交通运输部、水利部按照职责分工分别负责拟定监理工程师职业资格考试专业科目的考试大纲,组织监理工程师专业科目命审题工作。
第八条 人力资源社会保障部负责审定监理工程师职业资格考试科目和考试大纲,负责监理工程师职业资格考试考务工作,并会同住房和城乡建设部、交通运输部、水利部对监理工程师职业资格考试工作进行指导、监督、检查。
第九条 人力资源社会保障部会同住房和城乡建设部、交通运输部、水利部确定监理工程师职业资格考试合格标准。
第十条 凡遵守中华人民共和国宪法、法律、法规,具有良好的业务素质和道德品行,具备下列条件之一者,可以申请参加监理工程师职业资格考试:
(一)具有工程管理、土木工程、交通运输、水利大类专业大学专科学历(或高等职业教育),从事工程监理业务工作满5年;
(二)具有土木类、建筑类、交通运输类、水利类、管理科学与工程类专业大学本科学历或学位,从事工程监理业务工作满4年;
(三)具有建筑学、土木工程、交通运输工程、水利工程、管理科学与工程一级学科硕士学位或专业学位,从事工程监理业务工作满3年;
(四)具有建筑学、土木工程、交通运输工程、水利工程、管理科学与工程一级学科博士学位,从事工程监理业务工作满1年;
(五)具有工学、管理学门类其他学科专业相应学历或者学位的人员,从事工程监理业务工作年限相应增加1年。
在北京、上海等试点地区申请参加监理工程师职业资格考试,应当具有大学本科及以上学历或学位。
第十一条 监理工程师职业资格考试合格者,由各省、自治区、直辖市人力资源社会保障行政主管部门颁发中华人民共和国监理工程师职业资格证书。该证书由人力资源社会保障部统一印制,住房和城乡建设部、交通运输部、水利部按专业类别分别与人力资源社会保障部用印,在全国范围内有效。
第十二条 各省、自治区、直辖市人力资源社会保障行政主管部门会同住房和城乡建设、交通运输、水利行政主管部门应加强学历、从业经历等监理工程师职业资格考试资格条件的审核。对以贿赂、欺骗等不正当手段取得监理工程师职业资格证书的,按照国家专业技术人员资格考试违纪违规行为处理规定进行处理。
第三章 注 册
第十三条 国家对监理工程师职业资格实行执业注册管理制度。取得监理工程师职业资格证书且从事工程监理相关工作的人员,经注册方可以监理工程师名义执业。
第十四条 住房和城乡建设部、交通运输部、水利部按照职责分工,制定相应监理工程师注册管理办法并监督执行。住房和城乡建设部、交通运输部、水利部按专业类别分别负责监理工程师注册及相关工作。
第十五条 经批准注册的申请人,由住房和城乡建设部、交通运输部、水利部分别核发《中华人民共和国监理工程师注册证》(或电子证书)。
第十六条 监理工程师执业时应持注册证书和执业印章。注册证书、执业印章样式以及注册证书编号规则由住房和城乡建设部会同交通运输部、水利部统一制定。执业印章由监理工程师按照统一规定自行制作。
第十七条 住房和城乡建设部、交通运输部、水利部按照职责分工建立监理工程师注册管理信息平台,保持通用数据标准统一。住房和城乡建设部负责归集全国监理工程师注册信息,促进监理工程师注册、执业和信用信息互通共享。
第十八条 住房和城乡建设部、交通运输部、水利部负责建立完善监理工程师的注册和退出机制,对以不正当手段取得注册证书等违法违规行为,依照注册管理的有关规定撤销其注册证书。
第四章 执 业
第十九条 监理工程师在工作中,必须遵纪守法,恪守职业道德和从业规范,诚信执业,主动接受有关主管部门的监督检查,加强行业自律。
第二十条 住房和城乡建设部、交通运输部、水利部共同建立健全监理工程师诚信体系,制定相关规章制度或从业标准规范,并指导监督信用评价工作。
第二十一条 监理工程师不得同时受聘于两个或两个以上单位执业,不得允许他人以本人名义执业,严禁“证书挂靠”。出租出借注册证书的,依据相关法律法规进行暂停执业活动或吊销注册证书等处罚;构成犯罪的,依法追究刑事责任。
第二十二条 监理工程师依据职责开展工作,在本人执业活动中形成的工程监理文件上签章,并承担相应责任。监理工程师的具体执业范围由住房和城乡建设部、交通运输部、水利部按照职责另行制定。对出具虚假工程监理成果文件或者有重大工作过失的监理工程师,不再予以注册,造成损失的依法追究其责任。
第二十三条 取得监理工程师注册证书的人员,应当按照国家专业技术人员继续教育的有关规定接受继续教育,更新专业知识,提高业务水平。
第五章 附 则
第二十四条 本规定施行之前取得的公路水运工程监理工程师资格证书以及水利工程建设监理工程师资格证书,效用不变;按有关规定,通过人力资源社会保障部、住房和城乡建设部组织的全国统一考试,取得的监理工程师执业资格证书与本规定中监理工程师职业资格证书效用等同。
第二十五条 专业技术人员取得监理工程师职业资格,可认定其具备工程师职称,并可作为申报高一级职称的条件。
第二十六条 本规定自 年 月 日起施行。
附件2
监理工程师职业资格考试实施办法
(征求意见稿)
第一条 住房和城乡建设部、交通运输部、水利部、人力资源社会保障部共同委托人力资源社会保障部人事考试中心承担监理工程师职业资格考试的具体考务工作。住房和城乡建设部、交通运输部、水利部可分别委托具备相应能力的单位承担监理工程师职业资格考试工作的命题、审题和主观试题阅卷等具体工作。
各省、自治区、直辖市住房和城乡建设、交通运输、水利、人力资源社会保障行政主管部门共同负责本地区监理工程师职业资格考试组织工作,具体职责分工由各地协商确定。
第二条 监理工程师职业资格考试设《建设工程监理基本理论和相关法规》《建设工程合同管理》《建设工程目标控制》《建设工程监理案例分析》4个科目。其中《建设工程监理基本理论和相关法规》《建设工程合同管理》为基础科目,《建设工程目标控制》《建设工程监理案例分析》为专业科目。
第三条 监理工程师职业资格考试专业科目分为土木建筑工程、交通运输工程、水利工程3个专业类别,考生在报名时可根据实际工作需要选择。其中,土木建筑工程专业由住房和城乡建设部负责;交通运输工程专业由交通运输部负责;水利工程专业由水利部负责。
第四条 监理工程师职业资格考试分4个半天进行。
第五条 监理工程师职业资格考试成绩实行4年为一个周期的滚动管理办法,在连续的4个考试年度内通过全部考试科目,方可取得监理工程师职业资格证书。
第六条 已取得监理工程师一种专业职业资格证书的人员,报名参加其它专业科目考试的,可免考基础科目。考试合格后,核发人力资源社会保障部门统一印制的相应专业考试合格证明。该证明作为注册时增加执业专业类别的依据。
第七条 具备以下条件之一的,参加监理工程师职业资格考试可免考基础科目:
(一)已取得公路水运工程监理工程师资格证书;
(二)已取得水利工程建设监理工程师资格证书。
申请免考部分科目的人员在报名时应提供相应材料。
第八条 符合监理工程师职业资格考试报名条件的报考人员,按当地人事考试机构规定的程序和要求完成报名。参加考试人员凭准考证和有效证件在指定的日期、时间和地点参加考试。中央和国务院各部门所属单位、中央管理企业的人员按属地原则报名参加考试。
第九条 考点原则上设在直辖市、自治区首府和省会城市的大、中专院校或者高考定点学校。监理工程师职业资格考试原则上每年一次。
第十条 坚持考试与培训分开的原则。凡参与考试工作(包括命题、审题与组织管理等)的人员,不得参加考试,也不得参加或者举办与考试内容相关的培训工作。应考人员参加培训坚持自愿原则。
第十一条 考试实施机构及其工作人员,应当严格执行国家人事考试工作人员纪律规定和考试工作的各项规章制度,遵守考试工作纪律,切实做好从考试试题的命制到使用等各环节的安全保密工作,严防泄密。
第十二条 对违反考试工作纪律和有关规定的人员,按照国家专业技术人员资格考试违纪违规行为处理规定处理。
第十三条 参加原监理工程师执业资格考试并在有效期内的合格成绩有效期顺延,按照4年为一个周期管理。《建设工程监理基本理论和相关法规》《建设工程合同管理》《建设工程质量、投资、进度控制》《建设工程监理案例分析》科目合格成绩分别对应《建设工程监理基本理论和相关法规》《建设工程合同管理》《建设工程目标控制》《建设工程监理案例分析》科目。
附件3
《监理工程师职业资格制度规定(征求意见稿)》《监理工程师职业资格考试实施办法(征求意见稿)》起草说明
一、起草背景
根据国务院推进“放管服”改革部署,规范职业资格设置和管理,经国务院同意,2017年9月,人力资源社会保障部印发《人力资源社会保障部关于公布国家职业资格目录的通知》(人社部发〔2017〕68号),将监理工程师列入国家职业资格目录清单,由住房和城乡建设部、交通运输部、水利部和人力资源社会保障部(以下简称四部门)实施。为贯彻落实国务院“放管服”改革要求,加快建立公开、科学、规范的职业资格制度,提高职业资格设置的科学化、规范化水平,持续激发市场主体创造活力,四部门在原建设部、人事部《关于全国监理工程师执业资格考试工作的通知》(建监〔1996〕462号)基础上,按照“统一制度、分业实施”的原则,开展了《监理工程师职业资格制度规定》《监理工程师职业资格考试实施办法》的起草工作。起草过程中,四部门多次进行沟通,并征求了有关行业和地方的意见,力求建立一套科学合理、职责清晰、分工明确、引领行业健康发展的指导性文件。
二、主要内容
一是建监〔1996〕462号文件是较早设置的职业资格考试制度之一,当时未制定《监理工程师职业资格制度规定》,为加强统一监理工程师职业资格的管理,此次专门制定《监理工程师职业资格制度规定》和《监理工程师职业资格考试实施办法》,进一步明确了监理工程师职业资格制度管理和考试的具体实施部门、工作分工以及专业设置、考试科目等内容。
二是按照国家职业资格目录要求,监理工程师的实施部门由原人事部、建设部变更为住房和城乡建设部、交通运输部、水利部、人力资源社会保障部共同实施,同时结合当前市场对监理工程师人才的需求方向,监理工程师职业资格考试专业科目分为土木建筑工程、交通运输工程、水利工程3个专业类别,考生在报名时可根据实际工作需要选择。监理工程师职业资格实行全国统一大纲、统一命题、统一组织,设置基础科目和专业科目,并明确了拟定考试大纲和命审题的工作分工。
三是按照国家对守信激励和失信惩戒以及提高诚信意识和信用水平要求,作出建立全国监理工程师注册管理信息平台、建立健全注册监理工程师诚信体系,以及依法处理违法违规行为等规定,建立以信用为核心的新型监管机制。
四是考虑制度的延续性,新制度明确在原制度下已取得监理工程师职业资格,以及新制度施行之前取得的公路水运工程监理工程师和专业监理工程师证书以及水利工程建设监理工程师资格证书的效用问题。
五是有关监理工程师的注册、执业、继续教育、监管等事项,待新制度发布后由住房和城乡建设部、交通运输部、水利部分别制定注册管理办法予以明确。
来源:建筑业那点事儿
如有侵权,请联系删除
装配式建筑预制构件安装细则全攻略
近年来,国内的住宅产业现代化工作取得了一定成果。装配式建筑已经广泛应用于工业与民用建筑,发挥着不可替代的作用。装配式建筑具有高效节能、绿色环保、降低成本、提供住宅功能及性能等诸多优势。为了提高装配式建筑施工管理水平,科学地安排施工程序,在保证质量的基础上,缩短工期,加快工程进度,特编制此方案。
1.装配式建筑的特点
1.1装配式建筑的部品由工厂加工完成,其中构件种类包括:外墙板、内墙板、叠合板、阳台、空调板、楼梯、预制梁、预制柱等。
1.2现场进行大量的装配作业,而原始的现浇作业则大大减少。
1.3采用建筑、装修一体化设计、施工,理想状态是装修可随主体施工同步进行。
1.4设计的标准化和管理的信息化,构件越标准,生产效率越高,相应的构件成本就会下降,这就叫效率上去了,价格下来了。再配合工厂的数字化管理,整个装配式建筑的性价比会越来越高。
1.5装配式建筑符合绿色建筑的要求。
2.吊装顺序策划
根据平面图确定安装塔吊的数量和型号供应使用,确定构件的吊装顺序,做到可穿插进行每道工序。
3.技术工作流程与分解图
3.1工作流程
引测控制轴线→楼面弹线→水平标高测量→预制墙板逐块安装(控制标高垫块放置→起吊、就位→临时固定→脱钩、校正→锚固筋安装、梳理)→现浇剪力墙钢筋绑扎(机电暗管预埋)→剪力墙模板→支撑排架搭设→预制楼梯、预制阳台板、空调板安装→现浇楼板钢筋绑扎(机电暗管预埋)→混凝土浇捣→养护(按上述工序二至十一层结构完成)
3.2流程分解图
技术工作流程一:楼底弹线,并测量水平标高
施工工序二:外墙板按指定方向吊装
施工工序三:外墙板吊装、校正完毕
施工工序四:绑扎剪力墙、柱钢筋
施工工序五:剪力墙后浇段、梁支模、搭设楼板和预制梁排架
施工工序六:吊装预制梁、叠合板构件
施工工序七:楼层内其他后续施工(梁、板钢筋)
施工工序八:楼层砼浇捣并养护
施工工序九:重复以上工序,进行上一楼层施工
4.预制内外吊装施工
4.1起吊
采用塔吊吊装,主要是为了防止单点起吊引起构件变形,采用钢扁担起吊就位。构件的起吊点应合理设置,保证构件能水平起吊,避免磕碰构件边角。构件起吊平稳后再匀速移动吊臂,靠近建筑物后由人工对中就位。
4.2预埋吊点
预制混凝土外墙构件吊点、支撑件预埋。
4.3墙装配构件施工工况
工况一:装配式构件进场、编号、按吊装流程清点数量。
工况二:各逐块吊装的装配构件搁(放)置点清理、按标高控制线垫放硬垫块。
工况三:按变化和吊装流程对照轴线、墙板控制线逐块就位设置墙板与楼板限位装置。
工况四:设置构件支撑及临时固定,调节墙板垂直尺寸。
工况五:塔吊吊点脱钩,进行下一墙板安装,并循环重复。
工况六:楼层浇捣砼完成,砼强度达到设计、规范要求后,拆除构件支撑及临时固定点。
4.4预制墙板施工方法
4.4.1预制墙板的临时支撑系统由2组槽钢限位和2组斜向可调节螺杆组成。根据现场施工情况现对重量过重或悬挑构件采用2组水平连接两头设置和3组可调节螺杆均布设置,确保施工安全。
4.4.2根据给定的水准标高、控制轴线引出层水平标高线、轴线,然后按水平标高线、轴线安装板下搁置件。板墙垫灰采用硬垫块软砂浆方式,即在板墙底按控制标高放置墙厚尺寸的硬垫块,然后沿板墙底铺砂浆,预制墙板一次吊装,坐落其上。
4.4.3吊装就位后,采用靠尺检验挂板的垂直度,如有偏差用调节杆进行调整。
4.4.4预制墙板通过可调节螺杆与现浇结构联系固定。可调节螺杆外管为Φ60×6,中间杆直接为Φ45mm,材质为45#中碳钢,其抗拉强度按Ⅱ级钢计算。
4.4.5预制墙板安装、固定后,再按结构层施工工序进行后一道工序施工。
5.预制梁吊装施工
5.1预制梁的检查验收、编号与划线
5.1.1预制梁起吊时混凝土强度必须达到设计强度等级。
5.1.2按照设计要求检査构件的完整性(有无严重扭曲、断裂、破损及其它严重缺陷)、几何尺寸、形状、埋设件位置、接头钢筋、吊环、埋设件的稳固程度、位置和构件的轴线等。并检查表面处理是否符合要求。根据图纸及确定的吊装顺序,将需要吊装的预制梁按构件上标好的编号顺序依次摆放就位。
5.2吊装工艺流程
每一根预制梁的安装工序为:绑扎吊件——起升——就位——校正——因定——脱钩——下一根梁的绑扎、起吊。
吊装时应严格控制好吊装件与吊具吊钩之间的安全牢固,构件与吊具之间的可靠连接是整个吊装安放过程的重中之重。
起吊是应保持缓慢匀速起升,不得出现急升急停现象,吊装过程塔吊司机时刻要保持安全意识。
预制梁吊至梁支座位置时,缓慢落钩并同时对准基准线就位。事先支撑架设好的排架应按梁底标高固定好,可调节支撑根据梁降落就位时随时调节。
根据测最放好的支座轴、边线,在预制梁中心线上拉钢丝,也可在距预制梁中心线一整数尺寸距离处拉钢丝,用撬杠在上下游方向拔正预制梁。垂直方向挂垂线,垂直就位后微调梁底部可调支撑,支撑就位后将其固定。
最终校正合格后,按图纸要求,将需要焊接固定的梁柱钢筋进行规范焊接。同时按此步骤穿插进行下一道梁的吊装施工。
6.桁架钢筋混凝土叠合板施工
6.1桁架钢筋混凝土叠合板板卸车、堆放
(1)临时堆放场地应在吊车作业范围、场地应平整坚实且应满足构件码放要求
(2)卸车时应认真检查吊具与叠合板预埋吊环是否扣牢,确认无误后方可缓慢起吊。
(3)桁架钢筋混凝土叠合板及装饰板应按型号、规格分别码垛堆放,每垛不宜超过4块。
(4)叠合板以4个或更多支点码放。最好用木方做垫块,保证板面不受破坏。
6.2安装准备:
安装叠合板部位的墙体,在墙模板上安装墙顶标高定位方钢,宽度25mm,浇筑混凝土前调整好标高位置,保证此部位混凝土的标高及平整度。
对支撑板的墙或梁顶面标高进行认真检查,必要时进行修整,墙顶面超高部分必须凿去,过低的地方可依据座浆标准填平,墙上留出的搭接钢筋不正不直时,要进行修整,以免影响薄板就位。
6.3搭设临时支撑架:
安装叠合板时底部必须做临时支架,支撑采用满堂支撑,安装楼板前调整支撑标高与两侧墙预留标高一致。
6.4安装流程及要求:
(1)叠合板吊具可采用吊运钢梁,保证吊点同时受力、构件平稳。避免起吊过程中出现裂缝,扭曲等问题。
(2)塔吊缓缓将预制板吊起,待板的底边升至距地面500mm时略作停顿,再次检查吊挂是否牢固,板面有无污染破损,若有问题必须立即处理。确认无误后,继续提升使之慢慢靠近安装作业面。
(3)叠合板要从上垂直向下安装,在作业层上空20cm处略作停顿,施工人员手扶楼板调整方向,将板的边线与墙上的安放位置线对准,注意避免叠合板上的预留钢筋与墙体钢筋碰撞,放下时要停稳慢放,严禁快速猛放,以避免冲击力过大造成板面震折裂缝。5级风以上时应停止吊装。
(4)调整板位置时,要垫以小木块,不要直接使用撬棍,以避免损坏板边角,要保证搁置长度,其允许偏差不大于5毫米。
(5)楼板安装完后进行标高校核,调节板下的可调支撑。
6.5板缝及叠合层部位施工:
叠合层钢筋为双向单层钢筋。
绑扎钢筋前清理干净叠合板上杂物,根据钢筋间距准确绑扎,钢筋绑扎时穿入叠合楼板上的桁架,钢筋上铁的弯钩朝向要严格控制,不得平躺。
双向板钢筋放置:当双向配筋的直径和间距相同时,短跨钢筋应放置在长跨钢筋之下;当双向配筋直径或间距不同时,配筋大的方向应放置在配筋小的方向之下。
拼缝处钢筋严谨漏放、错放;浇筑混凝土时下方需采用模板封堵。
双向板接缝做法:
7.预制楼梯施工方案
7.1节点简介:
预制部分与梁连接,一端固定,一端滑动。
预制梯段对应位置预留栏杆孔,楼梯栏杆与楼梯梯段采用浆锚连接。
7.2工艺流程
7.3安装准备
熟悉图纸,检查核对构件编号,确定安装位置,并对吊装顺序进行编号。
7.4弹控制线
根据施工图纸,弹出楼梯安装控制线,对控制线及标高进行复核。楼梯侧面距结构墙体预留20mm空隙(具体根据工程施工图进行预留),为后续出装的抹灰层预留空间;梯井之间根据楼梯栏杆安装要求预留空隙。
7.5基层处理
在吊装预制楼梯之前将楼梯埋件处砂浆灰土等杂质清除干净,确保预制楼梯连接质量。在楼梯段上下口梯梁处铺 20mm 厚 1:1水泥砂浆找平灰饼(强度等级≥M15),找平层灰饼标高要控制准确。
7.6楼梯段吊装
预制楼梯板采用水平吊装,用螺栓将通用吊耳与楼梯板预埋吊装内螺母连接,起吊前检查卸扣卡环,确认牢固后方可继续缓慢起吊。
7.7预制楼梯板就位
待楼梯板吊装至作业面上500mm 处略作停顿,根据楼梯板方向调整,就位时 要求缓慢操作,严禁快速猛放,以免造成楼梯板震折损坏。
7.8楼梯段校对
楼梯板基本就位后,根据控制线,利用撬棍微调,校正。预留螺栓和预制楼梯端部的预留螺栓孔一定要确保居中对正。
7.9楼梯段安放
楼梯段校正完毕后,将梯段落平,预埋螺栓与楼梯预留孔校正后用专用灌浆料灌浆,预留孔口部砂浆封堵。
7.10缝隙处理(推荐)
预制楼梯预留孔灌浆固定后,在预制楼梯板与休息平台连接部位缝隙采用聚苯填充,缝隙最后用PE棒封堵并注胶密封。(图纸设计有要求时,按图纸要求施工。)
7.11预制楼梯板安装保护
7.11.1预制楼梯板进场后堆放不得超过四层,堆放时垫木必须垫放在的楼梯吊装点下方。
7.11.2在预制楼梯安装完成后,预制楼梯采用多层板钉成整体踏步台阶形状保护踏步面不被损坏,并且将楼梯两侧用多层板固定做保护。
本文总结
总而言之,在装配式建筑的安装施工中,常常会暴露出一些问题。这需要我们细致地做好质量控制工作,装配式建筑施工前要了解设计意图,熟悉各专业施工图,编制好施工组织图,要捉住工程的控制要点,做好控制要点的事前、事中、事后管理。这样才能确保人们能住上放心的房子。
来源:未来建筑/装配式建筑网/築龍BIM
如有侵权,请联系删除
桂建标[2019]2号:广西住建厅关印发广西BIM技术应用费用计价参考依据(试行)的通知
来源:广西建设工程造价总站、EaBIM
如有侵权,请联系删除
菏泽市民用建筑信息模型技术导则暨第二届BIM高峰论坛圆满结束
骄阳似火,烈日炎炎,为促进菏泽市建筑信息模型(BIM)技术应用发展,7月26日,成功在山东菏建集团举办菏泽市第二届BIM高峰论坛暨《菏泽市民用建筑信息模型技术导则》宣贯会,菏泽市住房和城乡建设局刘建国副局长、市住建局勘察设计科王广亭科长、市住房和城乡建设局装饰装修科孔祥斌科长、市住建局标准定额站卢国剑副站长参加会议,山东同圆数字科技有限公司等单位200余人参加会议,本次会议由菏泽市住房和城乡建设局指导、上海益埃毕主办菏泽市勘察设计协会、菏泽市建筑业协会、山东省BIM联盟、菏泽城投、菏泽城建集团等单位共同支持,会议邀请了菏泽市广播电视台著名主持人车宜珂、陈正一主持,菏泽日报社现场直播,线上15500人在线参与。
刘建国副局长对菏泽市这一年来在建筑信息化推进应用方面所做出的成绩表示了认可,并对下一步推进工作进行了如下安排:一、委托菏泽市勘察设计协会、市BIM联盟开展BIM技术培训,储备复合型BIM人才。二、委托菏泽市勘察设计协会、市BIM联盟对菏泽市BIM应用项目进行定期指导以及验收,通过菏泽市BIM试点示范项目的应用加强与造价管理部门沟通,尽快出台菏泽市BIM收费参考计价依据(试行),规范菏泽市BIM市场;三、加强同人社部门联系,适时将菏泽市BIM技术推广、培训、比赛等活动纳入建设领域专业人才继续教育学时或在职称评定中设置加分项。四、与省BIM大赛、部分国家级BIM大赛挂钩,参考省BIM大赛,从今年开始,菏泽市每年一度的“牡丹杯”BIM大赛获奖单位将由菏泽市住房和城乡建设局颁发荣誉证书,获得一等奖的项目将优先推送至省BIM大赛、部门国家BIM大赛申报工作。
上台参加发布仪式领导有:菏泽市住建局刘建国副局长、菏泽城投吴昌海副总经理、菏泽城建集团李松涛副总经理、中住建设集团邵敬东总工程师、山东菏建集团张广银总工程师、山东省BIM联盟王效磊主任、益埃毕集团杨新新总裁。
《菏泽市民用建筑信息模型技术导则》是经山东省BIM联盟审核和菏泽市住建局组织专家审定,同意印发,2019年8月1日起正式实施,同时菏泽市也是继省会济南外,第二个发布导则的地级市。
菏泽市展览中心是菏泽唯一一家以建设单位牵头,多方配合的全过程BIM应用项目,并于今年5月份被菏泽市住建局授予BIM全过程试点示范项目。
菏泽市民文化中心是我市重点民生项目,同时也是我市唯一一个省住建厅首批BIM试点示范项目。
最后再次感谢山东省建筑信息模型(BIM)技术应用联盟、浙江省建筑信息模型(BIM)服务中心、上海益埃毕建筑科技有限公司、菏泽市城市开发投资(集团)有限公司、菏泽城建工程发展集团有限公司、山东菏建建筑集团有限公司、中建八局第二建设工程有限公司、山东卓匠工程咨询有限公司、济宁市建筑信息模型(BIM)技术产业联盟、重庆BIM联盟、中国建筑一局(集团)有限公司、江苏国泰新点网络有限公司、菏泽日报社全媒体中心、EaBIM网、共享BIM公众号,对本次发布会的支持,让我们明年峰会在相会。
来源: 菏泽市BIM技术应用联盟、共享BIM
如有侵权,请联系删除
临沂:推广装配式建筑,打赢蓝天保卫战
…
【数据驱动·智能主导·平台支撑】数字技术产品升级及技术研发成果分享交流会
…